中新经纬1月20日电据国家广播电视总局网站消息,日前,国家广播电视总局科技司发布通知,对《网络视听收视指标及计算方法》广播电视和网络视听行业标准报批稿进行公示。
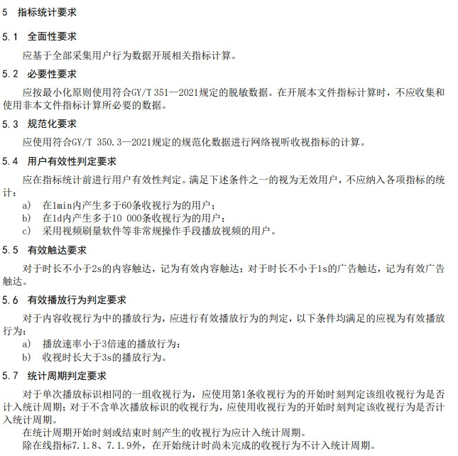
在用户有效性判定要求方面,《网络视听收视指标及计算方法》提出,应在指标统计前进行用户有效性判定。满足下述条件之一的视为无效用户,不应纳入各项指标的统计:在1min内产生多于60条收视行为的用户;在1d内产生多于10000条收视行为的用户;采用视频刷量软件等非常规操作手段播放视频的用户。
在有效触达要求方面,对于时长不小于2s的内容触达,记为有效内容触达;对于时长不小于1s的广告触达,记为有效广告触达。
在有效播放行为判定要求方面,对于内容收视行为中的播放行为,应进行有效播放行为的判定,以下条件均满足的应视为有效播放行为:播放速率小于3倍速的播放行为;收视时长大于3s的播放行为。

相关文章



精彩导读
热门资讯